|
|
Whats New
|
EnviroPoint Systems Has moved
|
 |
Address: 406 Kissing Point Road, Ermington, NSW 2115 Australia
Phone: +61 (2) 9858 5772
Sales: +61 (2) 9858 5772
|
EnviroPoint Systems Has moved across the road
|
 |
Address: Unit 1, Level 2, 4 Sirius Road, Lane Cove NSW 2066 Australia Phone: +61 (2) 9427 9147
Sales: +61 (2) 9427 3093
|
EnviroPoint Systems Has moved
Address: Unit 4, Level One, 2-6 Orion Road, Lane Cove NSW 2066 Australia
Postal: PO Box 1412, Lane Cove, NSW 1595, Australia
Phone: +61 (2) 9045 1803
Fax: +61 (2) 9420 3411
|
Enviropoint Systems
|
 |
-
NVSI is a trans-Tasman integration, engineering and R&D
Company which evolved from Neo Vista Pty Ltd in March 2003 and has now formed EnviroPoint
Systems Pty Ltd to commercialise the EnviroPoint technology.
|
On being early birds and EMEX
|
 |
-
On being early birds over the last 6 years.
NVSI is a trans-Tasman integration, engineering and R&D company has participated in
the last three Auckland EMEX tradeshows. It’s run by a couple of Kiwis which is not unusual for a Sydney-based company. In 2004
and 2006 NVSI exhibited as system integrators involved with cutting-edge technology, and in 2008 in partnership with Colin Gracie
of Inspyer and Ross McBeath of AVIA showing EnviroPoint, a wireless monitoring system and their first commercial product.
For more information..... "HTML" or
"PDF"
|
Conditions are Clear
|
 |
-
Conditions are Clear article was published in Cabling Connection October/November 2007 by
Susanna Nelson
Round-the-clock environmental monitoring has a range of uses and is becoming popular in new buildings as a means of regulating energy
usage. Susanna Nelson looks at a wireless device which can collect data about the conditions in a building.
For more information..... "HTML" or
"PDF"
|
Data Acquisition No Limit
|
 |
-
Data Acquisition No Limit article was published in the 2007 July What's New in Process Technology.
The consumer electronics market has seen an explosion of gadgets enabled by wireless technology over the past 5 years,
with the wide uptake of devices such as wireless broadband routers, Bluetooth headsets, DECT phones and audio-visual senders.
The commercial market has been far more cautious in embracing these technologies when designing environmental monitoring and process
control systems, with concerns over reliability, data security and potential cost outweighing the obvious convenience benefits.
For more information..... "HTML" or
"PDF"
|
North Fort - On Target May 2007
|
 |
-
Through the efforts of Bill Tainsh the Museum now has a comprehensive environment monitoring
system installed throughout our numerous buildings and tunnels. .
For more information..... "HTML" or
"PDF"
|
Successfully completed the first installation of EnviroPoint
|
 |
-
NVSI of Sydney has successfully completed the first installation of EnviroPoint,
its wireless, back-to-database environmental monitoring system, at the
Northfort National Artillery Museum , North Head, Sydney.
The artillery museum board is especially concerned about ongoing salt and water damage to its metal, cloth and paper artifacts because
the North Head site is surrounded by sea on three sides and built over
an underground spring. Built for the defence of Sydney during the Second World War, the site now encompasses several
buildings, some made of brick and others lately added of metal, plus underground tunnels where water seepage is a particular concern.
For more information..... "HTML" or
"PDF"
|
EnviroPoint Systems has released the EnviroPoint Monitoring System family of products
|
 |
-
EnviroPoint Systems has revised the Enviromon environmental monitoring system that has been in service for
the last 5 years. With the advent of new wireless and the latest IT technology from NVSI who redesigned their environmental
monitoring system and released the EnviroPoint Monitoring System family of products. EnviroPoint is a complete monitoring
system for today’s corporate world that uses the Accsense wireless measurement system.
This EnviroPoint system is suitable for a very wide range of industries like manufacturing plants, factories, labs, hospitals,
HVAC, construction, farming and greenhouses. EnviroPoint systems can be used by small business through to large corporates.
|
NVSI has been appointed the sole Australian and New Zealand importer for Accsense Inc
|


|
-
NVSI has been appointed the sole Australian and New Zealand importer for
Accsense Inc whose headquarters are in Santa
Barbara, Calif., USA. Accsense is the leading provider of wireless sensor solutions that are quick to deploy and easy to use.
Accsense delivers affordable remote monitoring and data acquisition/logging sensor networks to customers including manufacturing
plants, factories, labs, hospitals and greenhouses The Accsense product line features wireless sensor Pods that measure ambient
temperature, humidity, light, noise and vibration. Accsense sensor Pods are compatible with a range of standard external plug-in
sensors and probes, including thermocouples, RTDs and thermistors. Their industry-standard 4-20ma, 0-5V, digital (contact closure)
and pulse counter inputs can also connect to sensors that measure flow, pH, electrical current, pressure, acceleration, gas
concentration, tank levels, proximity, wind speed, soil moisture almost anything that can be measured. A single Pod can simultaneously
measure up to nine different properties.
|
EnviroMon the first version of EnviroPoint
|
 |
-
In 2000 NVSI started work on the EnviroMon system
and installed the first system in the Australian Museum in 2001.
For more information on EnviroMon..... "PDF"
|
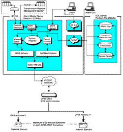
Remote Monitoring of Network Element Sites
|
 |
-
The next evolutionary step of the EnviroPoint Systems technology was used back in 1999 for remote monitoring
via Internet and Intranet of High Speed Fibre Optic Network Elements for transmission quality and remote troubleshooting.
For more information about the beginning steps.....
"PDF"
|
EnviroPoint Systems Where was its beginning
|
 |
-
A very long time ago before the Internet became the Internet back in 1990 there was no way to get measurement data live around the world.
Ralph Dick, the Telectronics Product Support Group manager and now the Managing Director of NVSI, implemented an entirely new test and
measurement culture based on technologies from the “Open Measurement Solutions” alliance of National Instruments, Sun Microsystems, and
Tektronix that came from the idea he had that experiment data should be able to be accessed live anywhere in the world. The alliance group
took up this idea and the rest is history. This has now evolved to the EnviroPoint Systems.
For more information about the beginning..... "HTML" or
"PDF"
|
|
|
|
DHTML / JavaScript Menu by TwinHelix Designs
|